【呼和浩特新增20例本土确诊,呼和浩特新增2例本土确诊行程】

本轮疫情内蒙古累计本土确诊110例!这一地紧急寻人,详细行程轨迹公布→...

截至2021年10月27日7时 ,内蒙古本轮疫情累计本土确诊病例增至110例 ,其中阿拉善盟额济纳旗89例,二连浩特市16例,呼和浩特市3例 ,鄂尔多斯市伊金霍洛旗1例,阿拉善左旗1例,疑似病例1例。

【呼和浩特新增20例本土确诊,呼和浩特新增2例本土确诊行程】-第1张图片

11月2日呼和浩特召开新冠疫情新闻发布会(附详情)

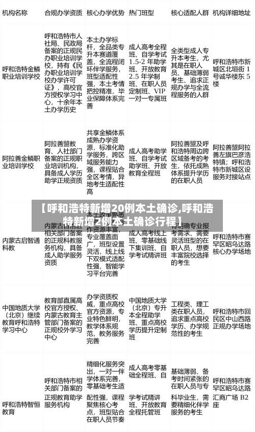
022年呼和浩特市疫情防控工作第67场新闻发布会2022年11月2日 ,呼和浩特市疫情防控工作第67场新闻发布会召开 。会上通报了当前呼和浩特市新冠肺炎疫情防控有关情况 。疫情形势2022年11月1日0时—24时,我市新增新冠肺炎本土确诊病例20例 、无症状感染者283例,确诊病例治愈出院7例 ,解除医学观察无症状感染者71例。

【呼和浩特新增20例本土确诊,呼和浩特新增2例本土确诊行程】-第2张图片

月2日0时至24时,呼和浩特市新增本土确诊病例188例,含1例由无症状感染者转为确诊病例;新增本土无症状感染者730例。呼和浩特市卫生健康委二级调研员刘院君在当日召开的新冠肺炎疫情防控工作新闻发布会上称 ,新增感染者中,有894例来自隔离管控人员 。

【呼和浩特新增20例本土确诊,呼和浩特新增2例本土确诊行程】-第3张图片

呼和浩特:有序恢复小区便利店 、沿街蔬菜门店近800家2022年11月2日,呼和浩特新冠肺炎疫情防控新闻发布会召开 ,会上呼和浩特市商务局党组成员、副局长对近期市民买菜难、买菜贵的问题所采取的措施及施行效果进行了介绍。

婚宴成呼和浩特疫情扩散关键点,这场疫情的源头是什么?

婚宣成疫情关键点 呼和浩特本轮疫情的源头是境外输入病例 ,2月8日在新城区一家酒店举办的两场婚宴引发疫情扩散。此婚宴共23桌 。涉及165人,从婚宴当日到16日报告首例确诊病例,中间已经历时8天 ,所以涉及范围广,扩散风险加大。从而导致武川县 、土左旗、和林格尔县和市区的多点疫情爆发。

该地区疫情爆发是由于参加婚宴,所以涉及人员较多 。此次一经爆发的源头为梁某和董某 ,前往呼和浩特市武川县包头市达茂旗探亲所引起。两人在2月8日新城区一家酒店参加了两场婚宴。因此通过此事件的发生,告诉我们疫情不要随意外出是非常重要的 。市区的排查工作。

根据呼和浩特新冠肺炎疫情防控工作新闻发布会 2 月 19 日通报,此轮疫情初步判断为由梁某某、董某某前往呼和浩特市武川县 、包头市达茂旗探亲引起的。梁某某、董某某2022年2月8日参加了一家新城区的酒店举办的两场婚宴 ,这两场婚宴是此次疫情传播的关键点 。

022年呼和浩特疫情源头呼和浩特本轮疫情源头初步判断由梁某某、董某某前往武川县 、包头市达茂旗探亲引起 。此消息来源于2022年2月19日呼和浩特市疫情防控指挥部举行的新闻发布会。不过,呼和浩特最先确诊的是新城区东库街垃圾转运站工作人员,该病例在主动就医时被发现。

后来经过有关部门的调查之后发现这一次疫情爆发的原因主要是因为 ,两名群众探亲引起的 。在当地这两名人群中还参加了婚宴,在婚宴的过程当中进行了传播和扩散。疫情爆发之后,有关工作人员也已经立即的采取了相关的措施。同时有关部门也希望群众们能够配合防疫工作 ,不要到处乱跑 。

国家卫健委疾控局副局吴良在发布会上强调 ,呼和浩特疫情现阶段处在前期环节,病例数持续增长,发生企业、婚宴等群体聚集地方的集聚性疫情 ,存有较高的小区传播和外流风险性,必须尽早清查风险性源头和关键场地,摸透疫情的涉及范畴。

截至3月20日24时新型冠状病毒肺炎疫情最新情况

含54例由无症状感染者转为确诊病例(吉林36例 ,天津6例,福建6例,广东3例 ,山东2例,甘肃1例)。新增死亡病例:0例 。新增疑似病例:6例(均为境外输入,均在上海)。当日治愈出院:625例 ,解除医学观察的密切接触者10095人,重症病例较前一日增加4例。

河北廊坊、霸州 、唐山疫情比较严重 。据河北省卫健委,2022年3月20日0—24时 ,河北省新增本土新型冠状病毒肺炎确诊病例51例(廊坊市48例、唐山市2例、沧州市1例) ,新增本土无症状感染者356例(廊坊市351例 、唐山市3例 、沧州市1例、邯郸市1例)。治愈出院17例,无症状感染者解除医学观察25例。

上班 。根据省卫健委3月21日发布,2022年3月20日0-24时 ,我市新增新型冠状病毒感染肺炎本土无症状感染者10例 。新增感染者中,4人在集中隔离点发现,4人在居家隔离中发现 ,2人在社区筛查中发现。

截止2021年3月20日,死亡4849人。新型冠状病毒肺炎以发热、干咳 、乏力等为主要表现,少数患者伴有鼻塞、流涕、腹泻等上呼吸道和消化道症状 。重症病例多在1周后出现呼吸困难 ,严重者快速进展为急性呼吸窘迫综合征 、脓毒症休克,难以纠正的代谢性酸中毒和出凝血功能障碍及多器官功能衰竭等。

新增病例情况根据通报,3月14日0—24时 ,河北省新增本土新型冠状病毒肺炎确诊病例13例,具体分布为:廊坊市5例、沧州市4例、邯郸市4例。同时新增本土无症状感染者185例,其中廊坊市169例 、沧州市16例 。截至3月14日24时 ,河北省现有本土确诊病例195例 ,尚在医学观察的本土无症状感染者432例。

10月28日内蒙古新增本土确诊病例20例、无症状感染者111例

无症状感染者111例10月28日0—24时,内蒙古自治区报告新增本土确诊病例20例,其中呼和浩特市5例 、包头市3例、赤峰市3例、锡林郭勒盟1例 、鄂尔多斯市8例;无症状感染者111例 ,其中呼和浩特市62例 、包头市3例、赤峰市12例、锡林郭勒盟2例 、乌兰察布市6例、鄂尔多斯市16例、巴彦淖尔市10例。

中新网呼和浩特10月29日电 (记者 张玮)29日,内蒙古自治区新冠肺炎疫情防控工作指挥部发布消息显示,内蒙古新增本土确诊病例20例 、本土无症状感染者111例 ,鄂尔多斯市现有中高风险区22个 。

通过查询内蒙古自治区人民政府官方网站2022年10月29日消息显示,2022年10月29日包头有阳性。

月8日0—24时,国家卫健委公布新增本土确诊病例53例 ,新增本土无症状感染者111例。具体数据及情况如下:本土确诊病例分布 内蒙古:37例 辽宁:11例 上海:4例 北京:1例 其中,有10例由无症状感染者转为确诊病例(辽宁9例,北京1例) 。

2022.10.29日包头有阳性没

通过查询内蒙古自治区人民政府官方网站2022年10月29日消息显示 ,2022年10月29日包头有阳性。

022年1-10月,包头市共推出宅地土地规划建面78万㎡,同比下降54% ,降幅再次扩大;累计成交宅地规划建面30万㎡ ,同比下降70.9%,成交楼面价1507元/㎡,同比下降3%。

相关推荐

  • 必备科技“微乐龙江麻将小程序开挂神器下载”(助赢详细开挂教程)

    必备科技“微乐龙江麻将小程序开挂神器下载”(助赢详细开挂教程)

    1、界面简单,没有任何广告弹出,只有一个编辑框。必备科技“微乐龙江麻将小程序开挂神器下载”(助赢详细开挂教程)2、没有风险,里面的黑科技,一键就能快速透明。3、上手简单,内置详细流程视频教学,新手小白可以快速上手。4、体积小,不占用任何手机内存,运行流畅。微乐龙江麻将小程序开...

    2026/04/27
  • 实测辅助“微乐卡五星辅助器免费版下载安装”开挂辅助详细步骤

    实测辅助“微乐卡五星辅助器免费版下载安装”开挂辅助详细步骤

    1、界面简单,没有任何广告弹出,只有一个编辑框。实测辅助“微乐卡五星辅助器免费版下载安装”开挂辅助详细步骤2、没有风险,里面的黑科技,一键就能快速透明。3、上手简单,内置详细流程视频教学,新手小白可以快速上手。4、体积小,不占用任何手机内存,运行流畅。微乐卡五星辅助器免费版下...

    2026/04/27
  • 成立疫情专班/成立疫情工作专班

    成立疫情专班/成立疫情工作专班

    超级重磅!疫情下的上海有重大变化!上海在疫情期间采取了一系列重大举措,包括发布复工复产指引、出台重点企业“白名单”、推动万人工厂有序复工复产,同时疫情传播指数显著下降,疫情形势出现重要积极变化。发布复工复产指引发布机构:上海市经信委于4月16日晚间发布《上海市工业企业复工复产疫情防控指引(第一版)》。在“病毒危机”下,上海个体的生活受到了显著影响,小区出入...

    2026/04/27
  • 【中石油疫情加油,中石油 疫情】

    【中石油疫情加油,中石油 疫情】

    中石油亏损,能源企业这是在用生命为我们服务,爱它请用点力〖壹〗、中石油的亏损是行业性挑战,需企业、政策与消费者共同应对。消费者无需通过减少消费“拯救”企业,而应支持其通过技术升级与业务转型实现长期健康发展。〖贰〗、中石油亏损的主要原因是世界油价波动、成本控制问题以及市场竞争加剧;其亏损对能源市场的影响主要体现在供应调整、费用波动和能源结构转型加速等方面。具...

  • 真实辅助“途游斗地主透视脚本免费”开挂神器{透视辅助}全揭秘

    真实辅助“途游斗地主透视脚本免费”开挂神器{透视辅助}全揭秘

    您好:途游斗地主透视脚本免费加扣扣群确实是有挂的,很多玩家在这款游戏中打牌都会发现很多用户的牌特别好,总是好牌,而且好像能看到其他人的牌一样。所以很多小伙伴就怀疑这款游戏是不是有挂,实际上这款游戏确实是有挂的,添加客服群安装软件.1.推荐使用‘途游斗地主透视脚本免费,通过添加客服安装这个软件.打开.2.在设置DD辅助功能D...

    2026/04/27
  • 【泾县疫情防控,泾县新冠肺炎疫情防控应急指挥部】

    【泾县疫情防控,泾县新冠肺炎疫情防控应急指挥部】

    泾县到杭州的高铁怎么停运了〖壹〗、受疫情影响。通过查询相关资料显示:截止至2022年10月18日,泾县和杭州市仍处于疫情防控的时期,杭州市和泾县区任何人都需要做好安全防护,安全出行。泾县到杭州的高铁,客运全部停止,公共场所任何人都不可以去,还需要携带健康码。违者将被判处2年有期徒刑并被没收全部个人财产。〖贰〗、从泾县到杭州近来还没有直接的高铁线路,但有以下...

    2026/04/27
  • 郑州对所有来郑人员健康码弹窗(郑州现在出行健康码)

    郑州对所有来郑人员健康码弹窗(郑州现在出行健康码)

    2022年省外人员返郑州最新规定〖壹〗、省外及省内发生本地疫情城市来(返)郑人员需提供48小时内核酸检测阴性证明,并配合查验健康码、行程码(简称“两码一证”)。若未持有核酸检测证明,须在新郑机场、高铁东站、郑州火车站等交通枢纽的临时检测点完成核酸检测,检测后严格按照疫情防控要求入郑。中高风险地区及关联区域来(返)郑人员赋红码,入郑后禁止外出。〖贰〗、落地...

  • 可用版本“陕麻圈捉老麻子开挂神器”科技辅助神器手机版教程

    可用版本“陕麻圈捉老麻子开挂神器”科技辅助神器手机版教程

    您好:陕麻圈捉老麻子开挂神器这款游戏是可以开挂的,软件加【添加图中QQ群】确实是有挂的,很多玩家在这款游戏中打牌都会发现很多用户的牌特别好,总是好牌,而且好像能看到其他人的牌一样。所以很多小伙伴就怀疑这款游戏是不是有挂,实际上这款游戏确实是有挂的,添加QQ客服【添加图中QQ群】安装软件.1.陕麻圈捉老麻子开挂神器这款游戏是可以开挂的,确实是有挂的,通过添...

    2026/04/27
  • 深圳解封最新消息(深圳解封倒计时)

    深圳解封最新消息(深圳解封倒计时)

    深圳管控区解封条件有哪些〖壹〗、深圳管控区解除须同时满足以下三个条件:近14天区域内无新增病例或无症状感染者:这是判断区域疫情是否得到有效控制的重要指标。如果在近14天内,管控区内没有出现新的确诊病例或无症状感染者,说明该区域内的疫情传播风险已经显著降低,具备了进一步调整防控措施的基础。〖贰〗、深圳封控区和管控区解除须同时满足以下三个条件:近14天区域内无...

  • 31省区市新增本土确诊40例/31省区市新增本土确诊病例30例

    31省区市新增本土确诊40例/31省区市新增本土确诊病例30例

    31省份新增本土“2971+21355”是怎么回事,这是咋情况?“31省份新增本土‘2971+21355’”是指2022年4月22日0—24时,31个省(自治区、直辖市)和新疆生产建设兵团报告新增本土确诊病例2971例,新增本土无症状感染者21355例。国家卫健委:昨日新增本土确诊53例,均在内蒙古月1日0—24时,全国报告新增本土确诊病例53例,均位于...

返回顶部