【哪些国家疫情控制,哪个国家控制疫情比较好】

这次疫情除了中国,哪个国家表现比较好?

〖壹〗 、从客观指标来看 ,新西兰常被认为是这次疫情中表现最突出的国家之一 。新西兰在疫情早期采取了一系列果断且科学的措施。新西兰是岛国,在疫情初期,总理杰辛达·阿德恩果断关停边境 ,实施全国性封锁 ,要求民众“待在家里,拯救生命”。这种“零容忍 ”态度有效遏制了病毒早期传播 。

【哪些国家疫情控制,哪个国家控制疫情比较好】-第1张图片

〖贰〗、中国排名情况:中国在亚洲国家中表现突出,位列前10名中的第7位 ,超过澳大利亚、加拿大 、美国 、英国等国家 。

【哪些国家疫情控制,哪个国家控制疫情比较好】-第2张图片

〖叁〗、排名前五的国家以色列:截至4月12日,在应对疫情的表现上排名世界第一。DKV评估了一系列因素,如感染发生率、死亡率 、患者康复率、隔离和政府管理效率、监控和测试 、应急处理的准备(如床位数)等 ,以色列在这些方面综合表现优异。德国:从4月2日的第九名升至第二名,在短短10天内取得了巨大进步 。

印尼是亚洲疫情控制最佳国之一

印尼可被认为是亚洲疫情控制较好的国家之一,主要基于其较低的每百万人口确诊率及防疫措施的有效性 ,但需结合数据时效性和防疫措施细节综合评估。

印尼已取代印度成为亚洲新冠肺炎疫情新的震中,以下从疫情数据、医疗压力、防控措施 、疫苗接种等方面展开分析:疫情数据印尼报告了54517例新的新冠肺炎病例,创下单日全国纪录。这个拥有约7亿人口的岛国 ,现在每天报告的病例比遭受重创的印度还多 。周三,又有991名新冠肺炎患者死亡,总死亡人数达到69210人。

印尼:仍为东南亚疫情最为严重的国家之一 ,近来已有超4万人确诊。据法新社报道 ,印尼陆军参谋长佩尔卡萨11日晚称,位于西爪哇省的印尼陆军军官学院暴发集体感染,已有近1300人新冠检测呈阳性反应 ,其中991人是学院学员 。

波兰跻身疫情比较好的欧盟五国之列

绿色国家(疫情比较好):波兰、捷克共和国、罗马尼亚 、斯洛伐克、匈牙利。这些国家在疫情防控中表现突出,可能因较低的感染率、较高的疫苗接种率或有效的公共卫生措施被标记为绿色。橙色国家(情况略好):意大利 、奥地利 、克罗地亚、芬兰、拉脱维亚 。

波兰等五国呼吁欧盟对俄实施更多制裁,具体内容包括禁止核能合作 、金融限制、贸易禁令及服务与资产管控等措施 ,但欧盟内部对此存在分歧。

成员国情况:当前成员国:近来欧盟共有28个成员国,包括奥地利、比利时 、保加利亚、塞浦路斯、克罗地亚 、捷克共和国、丹麦、爱沙尼亚 、芬兰、法国、德国 、希腊 、匈牙利、爱尔兰、意大利 、拉脱维亚、立陶宛、卢森堡 、马耳他、荷兰、波兰 、葡萄牙、罗马尼亚、斯洛伐克 、斯洛文尼亚、西班牙、瑞典 、英国。

全世界疫情有哪些国家

俄罗斯:截至2022年累计死亡392,949例 ,死亡数据统计标准曾引发世界争议,但后续经修正后趋于稳定 。英国:截至2022年累计死亡198,271例 ,其高龄人口占比高及早期“群体免疫”策略加剧了死亡风险 。意大利:截至2022年累计死亡183,138例,作为欧洲首批爆发疫情的国家 ,医疗系统超负荷运行导致死亡率攀升。

0月份 ,美国加利福尼亚州宣布了3例被称为Ib分支的新变种病例,且可能在社区内悄然传播。同时,西班牙 、意大利、荷兰和葡萄牙等欧洲国家也报告了这种新变种病毒明显的社区传播 ,而旧变种病毒则继续在全球传播 。

全世界疫情涉及的国家有中国、韩国 、意大利、伊朗、法国 、西班牙、美国、德国 、英国等。以下简要介绍部分国家情况:中国:疫情首先爆发的国家之一,迅速采取了严格的防控措施,包括封锁城市、延长假期等 ,有效地控制了病毒的传播。

相关推荐

  • 一键必胜“微乐山东麻将开挂版本软件”开挂神器{透视辅助}全揭秘

    一键必胜“微乐山东麻将开挂版本软件”开挂神器{透视辅助}全揭秘

    您好:微乐山东麻将开挂版本软件这款游戏是可以开挂的,软件加【添加图中QQ群】确实是有挂的,很多玩家在这款游戏中打牌都会发现很多用户的牌特别好,总是好牌,而且好像能看到其他人的牌一样。所以很多小伙伴就怀疑这款游戏是不是有挂,实际上这款游戏确实是有挂的,添加QQ客服【添加图中QQ群】安装软件.1.微乐山东麻将开挂版本软件这款游戏是可以开挂的,确实是有挂的,通...

    2026/04/22
  • 【疫情防控结尾,疫情防控措施的结尾】

    【疫情防控结尾,疫情防控措施的结尾】

    抗疫日记怎么写〖壹〗、抗疫日记记录了隔离病房中医护人员与患者之间温暖互动的故事,展现了爱与希望在特殊时期的力量。兮兮宝宝一家入住隔离病房兮兮宝宝刚满1岁,是隔离病房里最小的冠状病毒核酸检测阳性病人,无明显临床症状。因父母接触过确诊患者,一家四口(兮兮、父母、奶奶)均被感染。〖贰〗、开头:抗击疫情,驱逐寒冬,守护春天。等疫情消除,春暖花开的时候,自信、无畏、...

    2026/04/22
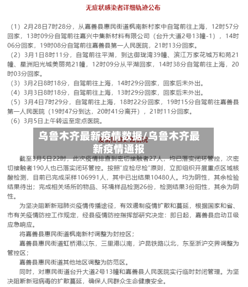
  • 乌鲁木齐最新疫情数据/乌鲁木齐最新疫情通报

    乌鲁木齐最新疫情数据/乌鲁木齐最新疫情通报

    乌鲁木齐的疫情咋样了总结:此次疫情对乌鲁木齐乃至大西北的经济、社会、民生造成短期冲击,但通过严格管控与全民协作,长期恢复可期。通过查询相关资料显示,乌鲁木齐的疫情情况不乐观,根据乌鲁木齐疫情防控指挥中心公布的消息了解到,乌鲁木齐的疫情8月31日0至24时,乌鲁木齐市新增既往报告无症状感染者转确诊病例5例,其中天山区2例、水磨沟区1例、米东区2例。致歉背景9...

  • 香港今日疫情通报/香港今日疫情情况

    香港今日疫情通报/香港今日疫情情况

    香港再增3万+确诊!港大:预计430万人将染疫,一周后顶峰!香港第五波疫情严峻,新增3万多确诊,港大预计430万人将染疫香港第五波疫情持续严峻,根据卫生署及医管局公布的数据,截至今日(3月1日)零时,香港新增32597宗确诊个案,疫情以来已累计238377人染疫。面对如此严峻的形势,香港大学医学院团队也公布了最新的推算结果。两个月后每天新增确诊达5万多,...

  • 辅助开挂神器“德扑之星透视辅助器”掌握辅助功能必胜规则

    辅助开挂神器“德扑之星透视辅助器”掌握辅助功能必胜规则

    您好:德扑之星透视辅助器这款游戏是可以开挂的,软件加【添加图中QQ群】确实是有挂的,很多玩家在这款游戏中打牌都会发现很多用户的牌特别好,总是好牌,而且好像能看到其他人的牌一样。所以很多小伙伴就怀疑这款游戏是不是有挂,实际上这款游戏确实是有挂的,添加QQ客服【添加图中QQ群】安装软件.1.德扑之星透视辅助器这款游戏是可以开挂的,确实是有挂的,通过添加客服微...

    2026/04/22
  • 疫情情况紧急(疫情紧急处理流程)

    疫情情况紧急(疫情紧急处理流程)

    在疫情等紧急特殊的情况下,如何避免交智商税?〖壹〗、避免“智商税”行为不轻信偏方:如大量饮用板蓝根、熏醋等,缺乏科学依据,可能延误正规防护。理性看待保健品:非必需不补充:健康人群通过均衡饮食即可满足营养需求。选取正规产品:查看批准文号(如“国食健字”),避免购买三无产品。〖贰〗、近来各地都在加大相关物资投放力度,盲目囤货实无必要,不要再为此付智商税。若实在...

    2026/04/22
  • 【疫情开学最担心,面对疫情开学暖心的话】

    【疫情开学最担心,面对疫情开学暖心的话】

    疫情时期,学校总不开学是不行的,开学后万一学生互相传染怎么办?_百度...〖壹〗、现在仍然是在抗击疫情期间,所以没有开学是很正常的,也是必须的,如果开学的话,那真的是有可能是传染的,必须等到全国这盘大棋完全胜利以后,所有学校开学就没有任何问题,因为那个时候已经得到控制,同时特效药肯定已经有了,而且疫苗已经生产或者已经有了眉目,至少在治疗方面已经有了相当的经...

  • 辅助教程“腾讯麻将开挂神器”细辅助教程分享

    辅助教程“腾讯麻将开挂神器”细辅助教程分享

    腾讯麻将开挂神器是一款可以让一直输的玩家,快速成为一个“必胜”的ai辅助神器,有需要的用户可以加我QQ客户群下载使用。德扑之星辅助可以一键让你轻松成为“必赢”。其操作方式十分简单,打开这个应用便可以自定义腾讯麻将开挂神器系统规律,只需要输入自己想要的开挂功能,一键便可以生成出腾讯麻将开挂神器专用辅助器,不管你是想分享给你好友或者德扑之星辅助ia辅助都...

    2026/04/22
  • 开挂辅助工具“万能麻将外卦神器v1.5安卓版”附开挂脚本详细步骤

    开挂辅助工具“万能麻将外卦神器v1.5安卓版”附开挂脚本详细步骤

    大家好,今天小编来为大家解答万能麻将外卦神器v1.5安卓版有没有挂这个问题,万能麻将外卦神器v1.5安卓版的挂在哪里买很多人还不知道,现在让我们一起来看看吧!一、万能麻将外卦神器v1.5安卓版记牌器怎么全显示你需要获得记牌器才能全部显示,否则只显示前面几张牌的数据。如下图所示:获取开挂的软件方法如下...

    2026/04/22
  • 实操教程“欢乐划水麻将有挂吗”(透视)其实真的有挂

    实操教程“欢乐划水麻将有挂吗”(透视)其实真的有挂

    您好:欢乐划水麻将有挂吗加扣扣群确实是有挂的,很多玩家在这款游戏中打牌都会发现很多用户的牌特别好,总是好牌,而且好像能看到其他人的牌一样。所以很多小伙伴就怀疑这款游戏是不是有挂,实际上这款游戏确实是有挂的,添加客服群安装软件.1.推荐使用‘欢乐划水麻将有挂吗,通过添加客服安装这个软件.打开.2.在设置DD辅助功能DD微信麻...

    2026/04/22
返回顶部