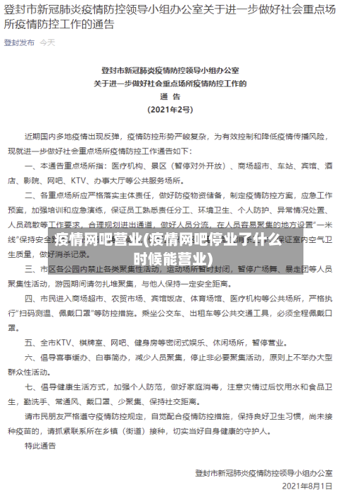
关于进一步加强室内娱乐消费场所疫情防控工作的通知
〖壹〗、该通知旨在通过加强室内娱乐消费场所的疫情防控工作 ,进一步降低疫情传播风险,保障市民的健康安全 。各相关部门和单位需严格按照通知要求执行,共同维护良好的疫情防控秩序。

〖贰〗 、月8日 ,成都市娱乐行业协会为加强疫情常态化防控工作,下发了紧急通知,具体内容如下:严格落实防控措施:要求各娱乐行业企业在坚持合法合规经营的同时 ,按照各级政府的疫情防控要求,认真贯彻落实文旅部门关于娱乐场所疫情防控指南的各项措施和要求。

〖叁〗、根据青岛市文化和旅游局发布的《关于进一步加强剧院等演出场所、上网服务场所 、娱乐场所常态化疫情防控的通知》,低风险地区的剧院等演出场所、上网服务场所、娱乐场所接待消费者人数比例不再做统一限制 。
〖肆〗 、台州三门关于进一步加强重点场所疫情防控工作的通告鉴于近期异常严峻的疫情防控形势,根据省市疫情防控相关规定及县疫情防控三级应急响应要求 ,现通告如下:村要守好“小门 ”,做好登记排摸和主动发现工作。
忍气吞声了24年的网吧行业到底还能不能活下去?
网吧行业当前困境疫情冲击:疫情期间,网吧作为文化娱乐场所 ,首当其冲受到停业影响,且恢复营业时间较晚。停业3个月以上,几乎所有网吧将面临年度亏损 。运营成本高企:房租和人员工资占运营成本的70% ,加上电费、杂费等,网吧盈利空间被严重压缩。
市场关门里面网吧不关门吗
市场关门时网吧不一定会同步关门,具体要结合法定营业时间和当地临时管控要求来判断。按照《互联网上网服务营业场所管理条例》 ,网吧的法定营业时间仅限每天8时至24时,如果市场关门的时间处于这个区间内,网吧可以正常营业;如果市场关门时间超出24时 ,网吧就必须按规定停止营业。
市场关门和网吧是否停业没有必然联系,二者的营业状态由各自的经营规则、当地政策和特殊情况决定 。
没办法直接确定周边市场关门后网吧是否还营业,营业状态受多重因素影响。 政策管控要求不同地区的经营管理政策会有差异,比如特殊公共卫生事件期间 ,部分地区会要求网吧这类人员密集的经营场所暂停营业,若无相关管控要求,周边市场关门不会直接影响网吧的营业许可。
射洪网吧什么时候恢复营业?
〖壹〗、射洪网吧恢复营业时间尚未确定 ,需等待官方另行通知 。具体说明如下:暂停营业要求:4月8日,射洪市发布应对新型冠状病毒感染肺炎疫情应急指挥部通告(2022年第4号),明确要求全市所有网吧等密闭场所暂停经营活动和对外开放。恢复时间情况:通告中指出网吧恢复时间另行通知 ,这意味着近来没有明确的恢复营业日期,需关注后续官方发布的消息来确定具体恢复时间。
〖贰〗 、暂停部分场所活动 。自即日起,全区所有棋牌室、茶楼、网吧 、KTV、歌舞厅、游戏厅 、洗脚房等聚集性密闭场所暂停营业”调整为“自即日起 ,全区所有棋牌室、茶楼、网吧 、KTV、歌舞厅、游戏厅 、洗脚房等聚集性密闭场所,在接待消费者人数不超过核定人数50%的前提下,可有序恢复营业”。
〖叁〗、网吧在2023年1月18日开门。通过查询相关公开信息 ,我国将在2023年1月18号实施全面开放政策,不再实施封闭,网吧等娱乐场所会恢复正常营业 。
〖肆〗、网吧的正常营业时间因地区和具体网吧的管理规定而异,但一般来说 ,网吧在取得营业执照后,可以选取全天候营业,包括夜间通宵营业。全天候营业:许多网吧为了满足不同顾客的需求 ,会选取24小时全天候营业。这意味着,无论白天还是夜晚,顾客都可以随时进入网吧上网 。
〖伍〗、继续关闭的场所:棋牌室 、麻将馆近来仍处于关闭状态 ,具体恢复营业时间尚未明确,需等待官方进一步通知。疫情防控要求:全市各行业“应检尽检 ”工作人员需严格按规定频次落实核酸检测。
〖陆〗、明天网吧恢复营业。通过查询相关公开信息显示,截止于2022年12月16日 ,在非中高风险地区网吧等娱乐场所均可正常营业,网吧是向社会公众开放的营利性上网服务提供场所,提供电脑相关硬件 ,消费者可自由操控软件设施,一般以小时收费 。

北京一网吧私自营业致多人确诊,老板被立案,如何从法律的角度解读其行...
北京一网吧私自营业致多人确诊,老板被立案,从法律的角度是构成了刑事案件的 ,并且要承担民事赔偿。
北京一网吧私自营业致疫情传播扩散,疫情期间应当少去酒吧、美容院足浴等场所,等疫情防控取得决定性胜利以后 ,再共同来创造和享受丰富多彩的幸福美好生活。
他们在实施犯罪时往往有胆怯心理,总感觉一个人作案势单力薄,所以就纠集多人 ,形成“作案氛围”,一轰而上,既能互相壮胆 ,又能分工合作 。据报道,今年9月在安徽合肥市易山区法院不公开审理一抢劫案件,18个被告中 ,只有一个19岁,其他均为未成年,最小的才15岁。
除了生理可以让一个人站不起来外,心理原因是否也会导致一个人站不起来呢?北京慧源心理询问与研究中心主任肖峰解释说 ,严重的心理摧残后也能导致阿志站不起来,这叫癔症性瘫痪,不能站立 ,不能行走。








